Как работает ИБП
Итак, импульсный блок питания APW7 работает по следующему принципу:
- Схема защиты от превышения напряжения и короткого замыкания. Схема состоит из варистора и предохранителя в термоусадочной трубке. При превышении напряжения свыше 350 V срабатывает варистор (пробивается), предохранитель перегорает, защищая плату ИБП от повышенного напряжения. В таком случае, ремонт состоит из замены предохранителя.
- Следующий блок – это схема сетевого фильтра. В нее входит конденсатор два дросселя, еще один конденсатор и ряд блокировочных конденсаторов предназначенных для устранения сетевых помех и выбросов помех от блока питания в сеть. При незначительных скачках напряжения дроссель старается увеличить свое магнитное поле, в результате этого все повышенное напряжение поступающее из сети скачкообразно гасится на нем. Конденсаторы сглаживают выбросы от работы импульсного преобразователя и препятствуют проникновению в сеть.
- После сетевого фильтра стоят терморезисторы с отрицательным сопротивлением (NTC), которые работают на уменьшение сопротивления при нагреве. Это необходимо для ограничения сигнала тока через диодный мост в первоначальный момент зарядки конденсаторов сглаживающего фильтра, стоящих после диодного моста.
- Затем идет выпрямительный диодный мост, на нем получаем из переменного постоянное напряжение. Это напряжение на начальном этапе сглаживается фильтрующими конденсаторами большой емкости 470 мкФ на 450 V каждый. В этот момент времени на конденсаторах появляется напряжение порядка 315 V.
- Так как у ИБП кроме активной мощности существует реактивная, что отрицательно сказывается для работы. Конструктивно это устраняется за счет схемы PFC (Power Factor Correction) – Коррекция фактора мощности. В данном ИБП она сконструирована на задающей микросхеме импульсов и полевого транзистора. Перед транзистором установлен мощный дроссель высокой индуктивности. В результате работы данной схемы, напряжение на конденсаторах фильтра возрастает до 390 Вольт и оно теперь является основным для питания схем преобразователя постоянного тока.
- Для работы ШИМ контроллера необходимо использовать постоянное напряжение +12 Вольт. Это напряжение формируется на вспомогательном трансформаторе и выпрямляется диодами. Также данное напряжение необходимо для питания системы охлаждения (вентилятора).
- От 12 Вольт вспомогательного источника питается схема ШИМ-контроллера, которая формирует импульсы для преобразователя постоянного тока, состоящего из силового трансформатора и двух полевых транзисторов. Импульсы подаются от ШИМ контроллера на задающий генератор. А уже с задающего генератора импульсы поступают на затворы транзисторов которые управляют силовым трансформатором.
- Импульсное напряжение полученное на вторичной обмотке трансформатора , за счет работы однотактного прямого преобразователя, поступает на схему синхронного выпрямителя. Где напряжение сглаживается синхронным фильтром построенным на конденсаторах и поступает на выходные клеммы для питания хешплат. Обратная связь и стабилизация напряжения осуществляется через схему ШИМ контроллера.
- Синхронный выпрямитель управляется от схемы формирователя постоянного тока.
Как сделать блок питания для шуруповерта на 12В
Создать БП на 12В несложно, потому что используется меньшее количество деталей внутри схемы. Можно не перепаивать резисторы, трансформаторы.
Замена аккумулятора собранным БП
Подходящий способ – поместить выпрямитель напряжения из другого устройства в корпус аккумулятора или соединить их. Таким образом, шуруповерт становится сетевым.

Для выполнения переделки необходимо следовать следующей инструкции:
- Отвинтить 4 винта на крышке аккумулятора.
- Убрать все радиодетали из корпуса.
- Извлечь печатную плату из БП другого устройства. Он должен подходить по мощности, напряжения.
- Поместить плату в корпус аккумулятора.
- Спаять провода.
- Просверлить отверстие, которое будет использоваться для входных проводов в корпусе.
Крышка прикручивается на свое место. БП можно питать от сети в 220В, напряжение при зарядке будет зависеть от модели выпрямителя напряжения.
Переделка из трансформатора с выпрямителем
Трансформатор с тороидальным сердечником наиболее эффективно подходит для блока питания шуруповерта. Подобный трансформатор сохраняет удельную мощность, при сохранении небольшого размера и простой конструкции.
Тороидальный трансформатор
Сложность переделки состоит в катушках, важно подобрать напряжение количеством витков. Один виток равняется 2 Вольтам, при условии, что диаметр проволоки трансформатора – 4 мм
Разные слои витков обязательно изолировать друг от друга
Чтобы сделать выпрямитель для аккумуляторного шуруповерта своими руками из трансформатора, нужно иметь базовые знания в сфере радиотехники и приборостроения
Разные слои витков обязательно изолировать друг от друга. Чтобы сделать выпрямитель для аккумуляторного шуруповерта своими руками из трансформатора, нужно иметь базовые знания в сфере радиотехники и приборостроения.
Подойдет трансформатор из ненужного или вышедшего из строя устройства, например, старого лампового телевизора. Вторая обмотка должна иметь напряжение в районе 24-30 Вольт, необходимо превышение входного напряжения аккумулятора на 4-5 Вольт. Если параметры входного напряжения подходят под стандарты создания блока питания для аккумуляторного шуруповерта на 12В своими руками, то можно начинать спаивать выпрямительный мост.
Пример некачественного трансформатора Правильно брать трансформаторы из блоков питания компьютеров, телевизоров. Трансформаторное ферритовое кольцо должно иметь мощность в районе 200-250 Вт. Более мощные аккумуляторные кольца имеют габариты, которые могут помешать монтажу собранного БП в корпус. Электрическую схему следует защитить от коротких замыканий во время сборки при помощи предохранителей и обмотке трансформатора.
Поиск неисправностей
Первым делом прозванивается сетевой шнур. И только потом, если он в порядке, разбирают электрический адаптер. Диагностику начинают с осмотра платы. Вышедшие из строя радиодетали зачастую распознаются по внешнему виду. Конденсаторы — вздуты либо вскрыты в верхней части, возможно вытекание жидкости из корпуса. Перегоревшие резисторы и диоды могут почернеть.
Также осматривают места пайки, особенно контакты первичной катушки импульсного трансформатора. Если визуально повреждение не обнаруживается, включают блок в сеть и последовательно проверяют наличие напряжения в разных частях схемы, двигаясь от предохранителя к низковольтному выпрямителю.
Сторона первого определяется по подходящему к ней сетевому шнуру, тогда как от второго идут соединительные провода к аппаратуре.
Токоведущие части включенного в сеть блока находятся под высоким напряжением
Работы ведут с предельной осторожностью, соблюдая правила техники безопасности. Если, например, после предохранителя напряжение обнаруживается, а после входного выпрямителя — нет, значит последний неисправен. Его диоды выпаивают и прозванивают мультиметром
Его диоды выпаивают и прозванивают мультиметром.
Найдя дефектный, не ограничиваются его заменой, а сначала проверяют все остальные. Если какой-то из них также поврежден, и его оставить без замены, то новая радиодеталь при включении БП может сгореть. Конденсатор удобно проверять при помощи специальной функции мультиметра (имеется не у всех). При ее отсутствии применяют другие способы.
Например, включают прибор в режиме измерения сопротивления, касаются щупами выводов конденсатора и засекают время до полной зарядки (показания на экране вырастут до «бесконечности»).
Затем сравнивают результат с аналогичным показателем зарядки заведомо исправного такого же конденсатора. Если в высоковольтной части БП напряжение имеется, но на выходе его нет — причину неисправности ищут в низковольтном выпрямителе или его LC-фильтре.
Конденсаторы и диоды проверяют по описанной схеме, а дроссель LC-фильтра прозванивают.
В некоторых мультиметрах имеется и функция определения параметров транзистора.
Как сделать регулирующий БП из обычного, от принтера
Пойдет речь о блоке питания принтера canon, струйный. Они много у кого остаются без дела. Это по сути отдельное устройство, в принтере держится на защелке.
Его характеристики: 24 вольта, 0,7 ампера.

Пришлось найти аккумулятор для дрели. Взял, подключил — вышло всего 7 вольт, но разбирать не хотелось. Решил замкнуть плюс со средним выходом — получилось 24 вольта, блок можно было использовать. Хотел создать регулятор, вскрыл и добавил самодельный, который позволял регулировать напряжение от 10 вольт до максимума. Так можно было использовать для разных проектов. Получил блок питания, который отвечает моим требованиям и возможность регулировать напряжение.

Достанем плату. Такие бп легко переделать на нужное напряжение и можно сделать также регулируемый. С обратной стороны, если перевернем, есть регулируемый стабилитрон tl431. С другой стороны увидим средний контакт идет на базу транзистора q51.


Если подаем напряжение, то данный транзистор открывается и на резистивном делителе появляется 2,5 вольта, которые нужно для работы стабилитрона. И на выходе появляется 24 вольта. Это самый простой вариант. Как его завести можно еще — это выбросить транзистор q51 и поставить перемычку вместо резистора r 57 и всё. Когда будем включать, всегда на выходе непрерывно 24 вольта.
Как сделать регулировку?
Можно изменить напряжение, сделать с него 12 вольт. Но в частности мастеру, это не нужно. Нужно сделать регулируемый. Как сделать? Данный транзистор выбрасываем и вместо резистор 57 на 38 килоома поставим регулируемый. Есть старый советский на 3,3 килоома. Можно поставить от 4,7 до 10, что есть. От данного резистора зависить только минимальное напряжение, до которого он сможет опускать его. 3,3 -сильно низко и не нужно. Двигатели планируется поставить на 24 вольта. И как раз от 10 вольт до 24 – нормально. Кому нужно другое напряжение, можно большого сопротивления подстроечный резистор.
Приступим, будем выпаивать. Берём паяльник, фен. Выпаял транзистор и резистор.

Подпаял переменный резистор и попробуем включить. Подал 220 вольт, видим 7 вольт на нашем приборе и начинаем вращать переменный резистор. Напряжение поднялось до 24 вольт и плавно-плавно вращаем, оно падает – 17-15-14 то есть снижается до 7 вольт. В частности установлено на 3,3 ком. И наша переделка оказалась вполне успешной. То есть для целей от 7 до 24 вольт вполне приемлемая регулировка напряжения.

Такой вариант получился. Поставил переменный резистор. Ручку и получился регулируемый блок питания — вполне удобный.
Видео канала «Технарь».
Такие блоки питания найти в Китае просто. Наткнулся на интересный магазин, который продает б/у блоки питания от разных принтеров, ноутбуков и нетбуков. Они разбирают и продают сами платы, полностью исправные на разные напряжения и токи. Самый большой плюс – это то, что они разбирают фирменную аппаратуру и все блоки питания качественные, с хорошими деталями, во всех есть фильтры.
Фотографии — разные блоки питания, стоят копейки, практически халява.
Варианты БП для самостоятельного монтажа
Блок питания выбирают исходя из того, какие схемы предполагается им запитывать. Если это устройства с низким потреблением тока, то и БП не обязательно делать мощный: вполне можно обойтись источником с током на 5 ампер. Рассмотрим несколько вариантов схем, а также узнаем, как собирать самодельные блоки питания.
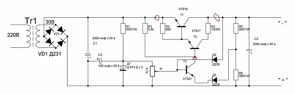
Простой БП 0-30 В
Одна из несложных схем источника питания с регулировкой выходного напряжения приводится на схеме.

Устройство выполнено всего на трех транзисторах и отличается высокой точностью напряжения на выходе, благодаря использованию компенсационной стабилизации, а также применением недорогих элементов.
Изделие собирается на печатной плате и после монтажа практически сразу начинает функционировать. Главное — подобрать стабилитрон, который должен соответствовать максимальному напряжению на выходе.

Для корпуса подойдет любой пластиковый или металлический короб, который окажется под рукой, например, от компьютерного БП.

В такой корпус без проблем поместится трансформатор на 100 Вт и печатная плата. Имеющийся вентилятор можно оставить, подключив в разрыв его питания сопротивление для снижения оборотов.

Для измерения потребляемого нагрузкой тока задействуем стрелочный амперметр, устанавливая его на переднюю панель из пластиковой коробки.

Вольтметр можно использовать цифровой.

Завершив монтаж, проверяем выходное напряжение, изменяя положение переменного резистора.

Минимальное значение должно быть около нуля, максимальное – 30 В. Подсоединив нагрузку около 0,5 А, проверяем просадку напряжения на выходе – она должна быть минимальной.

Мощный импульсный БП
Рассмотрим схему блока питания с регулировкой по току и напряжению. Такие устройства иногда еще называют лабораторными, поскольку они подходят не только для запитки электронных схем, но и для зарядки АКБ.

Этот БП обеспечивает регулировку напряжения в диапазоне 0-30 В и тока 0-10 А. Источник можно разделить на три части:
- Внутренняя схема питания, состоящая из источника напряжения на 12 В, и ток минимум 300 мА. Назначение этого источника – запитка схемы БП.
- Блок управления. Выполнен на микросхеме TL494 с простым драйвером. Резистор R4 позволяет регулировать максимальный порог напряжения, R2 – ток.
- Силовая часть. Большую часть схемы можно задействовать из старого компьютерного блока питания. Для намотки трансформатора управления подойдет ферритовое кольцо R16*10*4,5, на котором наматывают провод МГТФ 0.07 мм² в количестве 30 витков одновременно в 3 провода. L1 мотают на кольце от того же БП, удалив старую обмотку и намотав медный провод диаметром 2 мм и длиной 2 м. Для L2 подойдет дроссель на ферритовом стержне.
Чтобы получить выходное напряжение 30 В, вторичную обмотку силового трансформатора нужно перемотать, увеличив количество витков.
Для размещения элементов схемы изготавливают печатную плату.

Если сборка выполнена правильно, блок питания начинает работать сразу. Чтобы была возможность управлять вентилятором по температуре, можно собрать простую схему на lm317.

На Ардуино
Радиолюбители с опытом иногда собирают блоки питания под управлением Ардуино. Таким образом удается создать контролируемый источник питания с такими режимами: может “отдыхать”, функционировать в режиме экономии либо работать на ток в 10 А и разное выходное напряжение, если это требуется.

«Умный» блок питания представлен на схеме.

Для запитки микропроцессора ATmega задействуется импульсный стабилизатор. Благодаря наличию постоянного и стабилизированного напряжения 5 В блок питания можно оснастить разъемом USB, что позволит подзаряжать какие-либо устройства.
Печатную плату можно сделать по образцу.

Внешний вид устройства и внутреннее расположение компонентов представлены на фото.


Блок питания от 0 до 30 В на 10 ампер можно собрать своими руками по любой из представленных схем, а как именно сделать такое устройство, пошагово рассмотрено в инструкциях с фото-примерами. Для сборки простого источника питания потребуются начальные значения в области радиоэлектроники, умение обращаться с паяльником и минимальный перечень радиокомпонентов.
Сборка и настройка ЛБП
Рекомендуем строить этот лабораторный БП в следующем порядке:
- Сборка и проверка модуля с мостовым выпрямителем, фильтрацией и реле, подключение к трансформатору и активация реле от независимого источника для проверки выходных напряжений.
- Исполнение модуля переключения обмоток и контроля охлаждения радиаторов. Запуск этого модуля облегчит настройку будущего источника питания. Для этого понадобится другой источник питания для подачи регулируемого напряжения на вход системы, отвечающей за управление реле.
- Температурная часть схемы может быть настроена путем моделирования температуры. Для этой цели использовалась тепловая пушка, которая аккуратно нагревала радиатор с датчиком (BD135). Температура измерялась с помощью датчика, включенного в мультиметр (в то время не было готовых точных измерителей температуры). В обоих случаях настройка сводится к подбору PR201 и PR202 или PR301 и PR302 соответственно.
- Затем запускаем блок питания, регулируя RV1 таким образом, чтобы получить 0 В на выходе, что полезно при настройке ограничения тока. Само ограничение зависит от значений резисторов R18, R7, R17.
- Регулирование А/В индикаторов сводится к настройке опорных напряжений между контактами 35 и 36 микросхем ICL. В измерителях напряжения и тока использовался внешний эталонный источник. В случае с измерителями температуры такая точность не нужна, а отображение с десятичным знаком все же несколько преувеличено. Передача показаний температуры осуществляется одним выпрямительным диодом (на схеме их три). Это связано с дизайном печатной платы. На ней есть две перемычки.
- Непосредственно на выходных клеммах к вольтметру подключен делитель напряжения и резистор 0,01 Ом / 5 Вт, на котором падение напряжения используется для измерения тока нагрузки.
Дополнительным элементом источников питания является схема, которая позволяет включать только один источник питания без необходимости использования второго канала, несмотря на тот факт, что вспомогательный трансформатор питает оба канала источника питания сразу. На той же плате размещена система для включения и выключения блока питания с помощью одной слаботочной кнопки (для каждого канала блока питания).
TL494 схемы для зарядного устройства на основе компьютерного блока питания
Ниже представлены для повторения четыре принципиальные схемы с использованием ИС TL494 схемы.
Здесь показана схема устройства, созданного на основе устаревшего компьютерного АТ блока питания на IC TL494 с выходной мощностью 200 Вт гарантирующий ток, примерно 11 — 13А.

Здесь схема, в основе которой использован более современный АТX блок питания, также выполненный на TL494


Модернизация
Наиболее важным и нужным моментом в усовершенствовании схемы является следующий шаг. Убираем все ненужные провода, которые выходят из корпуса блока питания на коннекторы материнской платы. Однако, убирать надо не все, оставить нужно четыре провода желтого цвета под напряжение +12v и четыре черных идущих на корпус и каждую «четверку» переплетаем в виде косички.
Далее, ищем на печатной плате чип с кодовым обозначением 494, впереди этого номера возможны дополнительные буквенные обозначения
Также следует обратить внимание, что в БП могут быть установлены аналоги микросхемы TL494, такие как например: KA7500, MB3759, но схема включения у них аналогичная оригиналу. Теперь нужно найти постоянный резистор установленный в цепи первого вывода микросхемы и идущий на контакт +5v (это там, где раннее находились провода красного цвета) и убираем его тоже

Для блока питания с возможностью регулировки напряжения в диапазоне от 4v до 25v, постоянный резистор R1 должен иметь номинальное сопротивление 1кОм. Помимо этого, в выходной цепи постоянного напряжения +12v, необходимо поставить электролитический конденсатор с большей емкостью, чем которая указана в оригинале.
В случае изготовления зарядного устройства, то этот конденсатор лучше вообще не ставить. Далее, желтыми проводами, которые сплетены в «косичку» (+12v), на кольце диаметром 25мм из феррита 2000НМ делаем несколько витков.
То есть, рассчитана на рабочее напряжение 40v и ток 10A, но если найдете готовую сборку BYV42E-200, которая выдерживает прямой ток 30A и напряжение 200v, то лучше будет если вы поставите ее. Как вариант, можно использовать пару выпрямительных диодов КД2999, включенных встречно друг другу. В таблице представленной ниже, можно подобрать оптимальные параметры необходимых вам диодов.

Если блок питания АТХ, то для его запуска нужно соединить провод soft-on с идущим на корпус проводником (на коннектор подается провод зеленого цвета). Вентилятор необходимо повернуть на 180°, что бы поток воздуха направлялся во внутреннюю часть БП. В случае использования устройства по прямому назначению, то тогда лучше будет подать питание на вентилятор от 12 вывода микросхемы через сопротивление с номиналом 100 Ом.
Так же, нужно иметь ввиду, что во время включения блока питания, происходит мощный бросок тока, при этом может включится система защиты. Однако, у меня устройство защиты свободно воспринимает ток в 9 ампер при включении аппарата и не срабатывает. В случае, у кого-то появится такая проблема, то тогда необходимо будет создать двухсекундную задержку включения нагрузки во время старта.
Вот ниже представлен еще один хороший вариант усовершенствования блока питания от компьютера.
Эта принципиальная схема в состоянии изменять выходное напряжение в пределах от 0,9v до 32v и силу тока от 0,09v до 10A.

Предыдущая запись Индикатор сетевого напряжения: светодиодный маяк
Следующая запись Размыкатель цепи: защита от превышения тока
Чем отличается от трансформаторного блока питания

Блок-схемы трансформаторного и импульсного блоков питания
Как работает трансформаторный блок питания
В линейном блоке питания основное преобразование происходит при помощи трансформатора. Его первичная обмотка рассчитана под сетевое напряжение, вторичная обычно понижающая. В случае классического трансформатора переменного тока, предложенного П. Яблочковым, он преобразует синусоиду входного напряжения в такое же синусоидальное напряжение на выходе вторичной обмотки.
Следующий блок — выпрямитель, на котором синусоида сглаживается, превращается в пульсирующее напряжение. Этот блок выполнен на основе выпрямительных диодов. Диод может стоять один, может быть установлен диодный мост (мостовая схема). Разница между ними — в частоте импульсов, которые получаем на выходе. Дальше стоит стабилизатор и фильтр, придающие выходному напряжению нужный уровень и форму. На выходе имеем постоянное напряжение.

Самый простой линейный блок питания с двухполупериодным выпрямителем без стабилизации
Основной недостаток линейных источников питания — большие габариты. Они зависят от размеров трансформатора — чем выше требуется мощность, тем больше размеры блока питания. Нужен еще стабилизатор, который корректирует выходное напряжение, а это еще увеличивает габариты, снижает КПД. Зато это устройство не грозит помехами работающему рядом оборудованию.
Устройство импульсного блока питания и его принцип работы
В импульсном блоке питания преобразование сложнее. На входе стоит сетевой фильтр, задача которого не допустить в сеть высокочастотные колебания, вырабатываемые этим устройством. Они могут повлиять на работу рядом расположенных приборов. Сетевой фильтр в дешевых моделях стоит не всегда, и в этом зачастую кроется проблема с нестабильной работой каких-то устройств, которые мы часто списываем на «падение напряжения в сети».
Далее стоит сглаживающий фильтр, который выпрямляет синусоиду. Полученное на его выходе пилообразное напряжение подается на инвертор, преобразуется в импульсы, имеющие положительную и отрицательную полярность
Их параметры (частота и скважность) задаются при помощи блока управления. Частота обычно выбирается высокой — от 10 кГц до 50 кГц
Именно наличие этой ступени преобразования — генерации импульсов — и дало название этому типу преобразователей.

Блок-схема ИИП с формами напряжения в ключевых точках
Высокочастотные импульсы поступают на трансформатор, который является гальванической развязкой от сети. Трансформаторы эти небольшие, так как с возрастанием частоты сердечники нужны все меньше. Причем сердечник может быть набран из ферромагнитных пластин (в линейных БП должен быть из более дорогой электромагнитной стали).
На выходном выпрямителе биполярные импульсы превращаются в положительные, а выходной фильтр на их основе формирует постоянное напряжение. Основное достоинство ИБП в том, что существует обратная связь, которая позволяет регулировать работу устройства таким образом, чтобы напряжение на выходе было близко к идеалу. Это дает возможность получать стабильные параметры на выходе, независимо от того, что имеем на входе.
Достоинства и недостатки импульсных блоков питания
Для новичков не сразу становится понятным, почему лучше использовать импульсные выпрямители, а не линейные. Дело не только в габаритах и материалоемкости. Дело в более стабильных параметрах, которые выдают импульсные устройства. Качество напряжения на выходе не зависит от качества сетевого напряжения. Для наших сетей это актуально. Но не только это. Такое свойство позволяет использовать импульсный блок питания в сети разных стран. Ведь параметры сетевого напряжения в России, Англии и в некоторых странах Европы отличаются. Не кардинально, но отличается напряжение, частота. А зарядки работают в любой из них — практично и удобно.

Размер тоже имеет значение
Кроме того импульсники имеют высокий КПД — до 98%, что не может не радовать. Потери минимальны, в то время как в трансформаторных много энергии уходит на непродуктивный нагрев. Также ИБП меньше стоят, но при этом надежны. При небольших размерах позволяют получить широкий диапазон мощностей.
Но импульсный блок питания имеет серьезные недостатки. Первый — они создают высокочастотные помехи. Это заставляет ставить на входе сетевые фильтры. И даже они не всегда справляются с задачей. Именно поэтому некоторые устройства, особо требовательные к качеству электропитания, работают только от линейных БП. Второй недостаток — импульсный блок питания имеет ограничение по минимальной нагрузке. Если подключенное устройство обладает мощностью ниже этого предела, схема просто не будет работать.



































